指南经验网
首页
美食营养
生活百科
知识问答
生活知识
返回
指南经验网
首页
美食营养
游戏数码
手工爱好
生活知识
生活百科
健康养生
运动户外
职场理财
情感交际
母婴教育
时尚美容
知识问答
更多知识
搜索
BE-1212M H.264 百万网路摄影机中文操作手册:[7]
2026-04-17 05:56:21
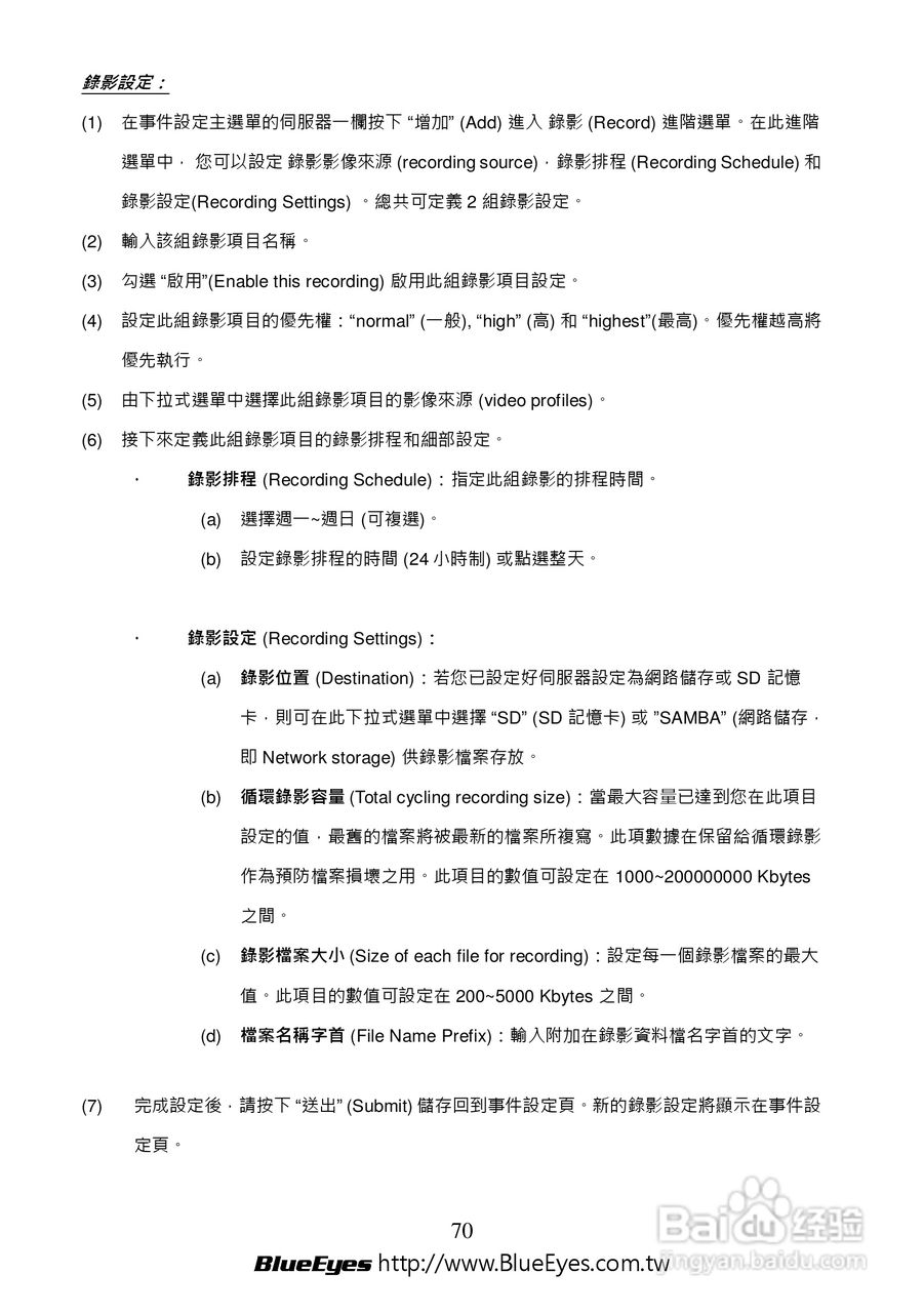
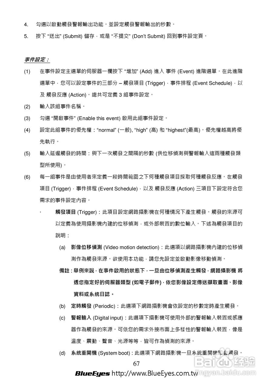
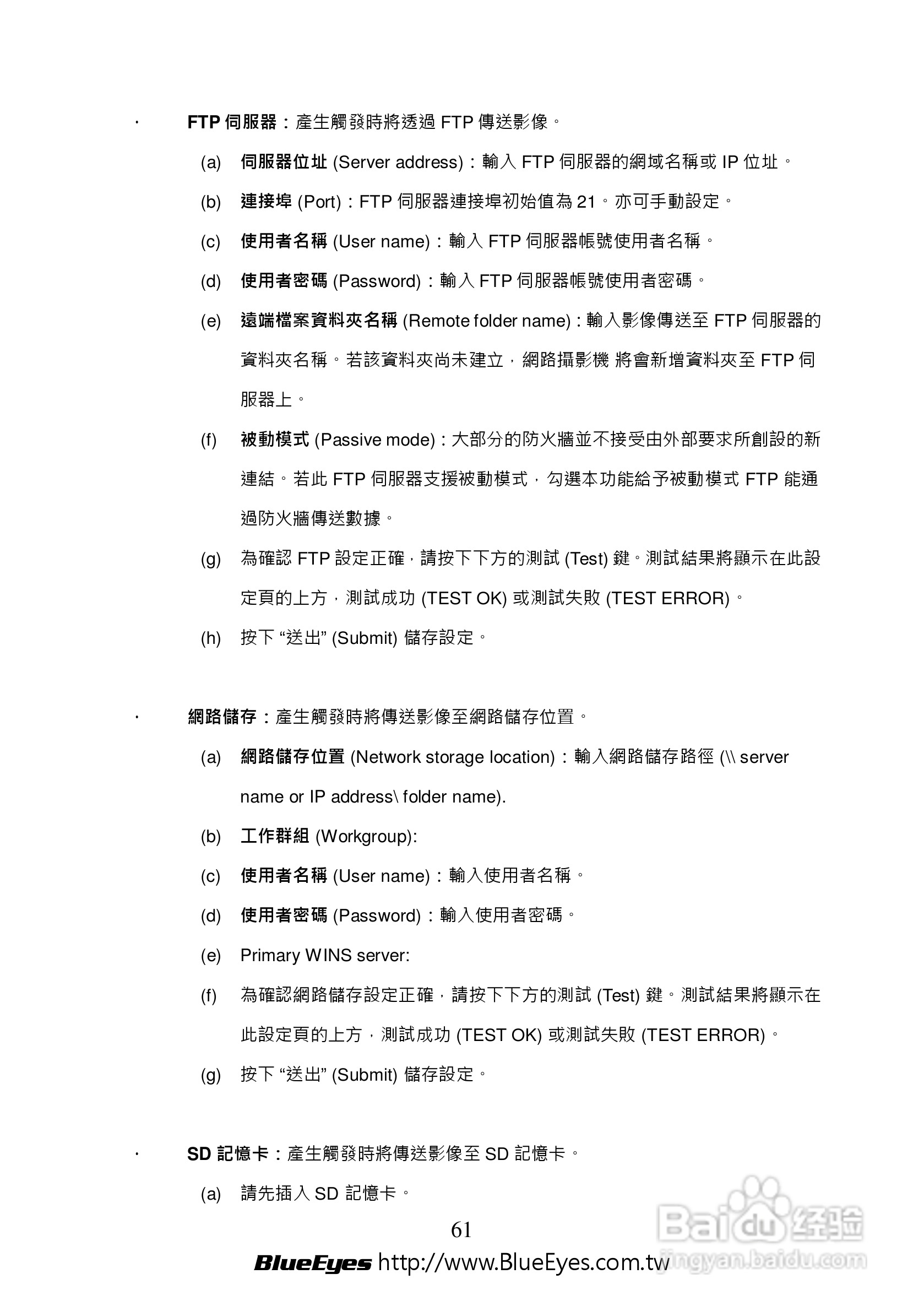
本篇为《BE-1212M H.264 百万网路摄影机中文操作手册》,主要介绍该产品的使用方法以及常见故障解决方案。
(共篇)
上一篇:
|
下一篇:
相关推荐
BE-1212M H.264 百万网路摄影机中文操作手册:[2]
阅读量:65
BE-1214M H.264 百万网路摄影机中文操作手册:[11]
阅读量:38
BE-1212M H.264 百万网路摄影机中文操作手册:[5]
阅读量:184
BE-1212M H.264 百万网路摄影机中文操作手册:[4]
阅读量:104
BE-1212M H.264 百万网路摄影机中文操作手册:[3]
阅读量:159
猜你喜欢
冲太岁是什么意思
鞠躬的意思
曾经沧海难为水的意思
概念车是什么意思
暗度陈仓是什么意思
september是什么意思
烂尾楼是什么意思
wait是什么意思
张飞的妈妈姓什么
20度左右穿什么
猜你喜欢
临危不惧的意思
两小儿辩日的意思
递等式计算是什么意思
小萝莉是什么意思
断断续续的意思
twitter是什么意思
ccu是什么意思
不孚众望的意思
收讫是什么意思
齐头并进的意思