指南经验网
首页
美食营养
生活百科
知识问答
生活知识
返回
指南经验网
首页
美食营养
游戏数码
手工爱好
生活知识
生活百科
健康养生
运动户外
职场理财
情感交际
母婴教育
时尚美容
知识问答
更多知识
搜索
美禄可WLAE-AG300N-CH 300Mbps双频无线以太网转换器用:[8]
2026-04-19 07:11:48
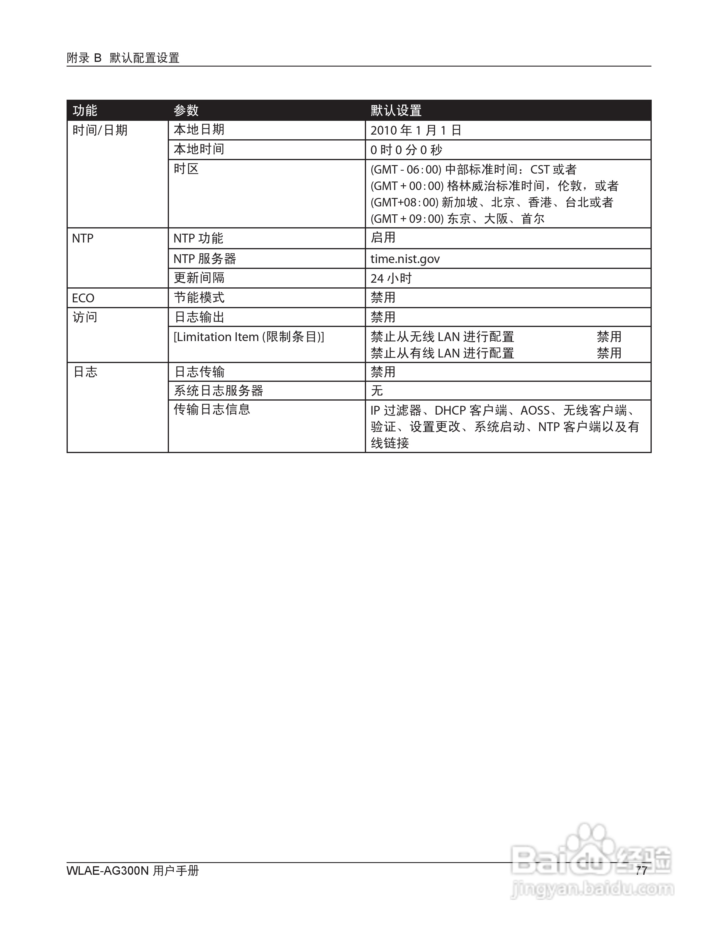
本篇为《美禄可WLAE-AG300N-CH 300Mbps双频无线以太网转换器用》,主要介绍该产品的使用方法以及常见故障解决方案。
(共篇)
上一篇:
|
下一篇:
相关推荐
以太网怎么连接路由器
阅读量:106
美禄可WLI-UC-GNHP无线网卡用户手册:[2]
阅读量:130
美禄可WLI-UC-GNHP无线网卡用户手册:[4]
阅读量:20
美禄可WLI-CB-G300HP 无线网卡用户手册:[1]
阅读量:91
美禄可WLI-CB-G300HP 无线网卡用户手册:[3]
阅读量:52
猜你喜欢
麦吉减肥法
网游攻略
跑步怎么调整呼吸
云南自由行攻略
红烧猪蹄的家常做法
莆田旅游攻略
红烧带鱼的做法
木兰天池旅游攻略
豆瓣电影怎么看
死亡阴影攻略
猜你喜欢
荷叶茶减肥吗
裙子搭配
苦瓜怎么吃减肥
针织衫搭配
写作提纲怎么写
怎么报仇
吃酵素能减肥吗
polo衫搭配
打印机不打印怎么办
达内培训怎么样