指南经验网
首页
美食营养
生活百科
知识问答
生活知识
返回
指南经验网
首页
美食营养
游戏数码
手工爱好
生活知识
生活百科
健康养生
运动户外
职场理财
情感交际
母婴教育
时尚美容
知识问答
更多知识
搜索
美禄可WLAE-AG300N-CH 300Mbps双频无线以太网转换器用:[7]
2026-04-19 08:46:30
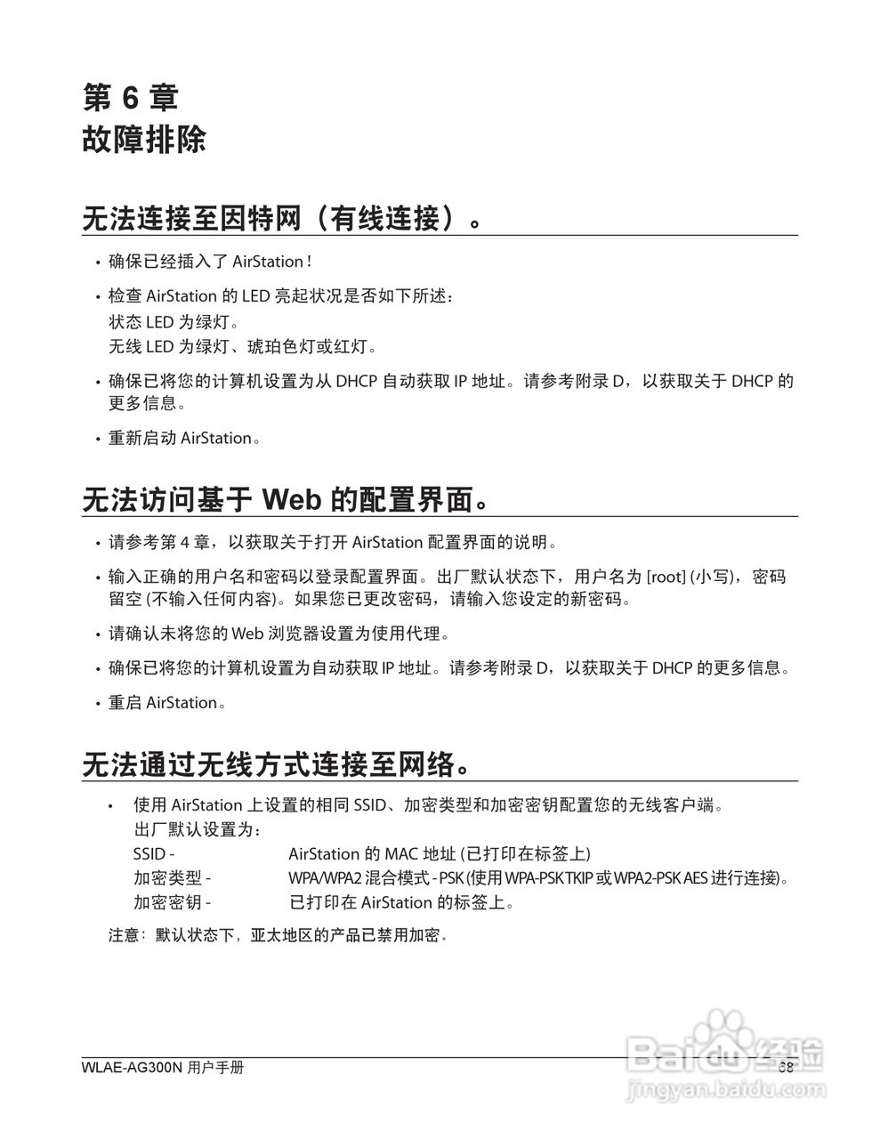
本篇为《美禄可WLAE-AG300N-CH 300Mbps双频无线以太网转换器用》,主要介绍该产品的使用方法以及常见故障解决方案。
(共篇)
上一篇:
|
下一篇:
相关推荐
以太网怎么连接路由器
阅读量:153
美禄可WLI-UC-GNHP无线网卡用户手册:[2]
阅读量:139
美禄可WLI-UC-GNHP无线网卡用户手册:[4]
阅读量:171
美禄可WLI-CB-G300HP 无线网卡用户手册:[1]
阅读量:115
美禄可WLI-CB-G300HP 无线网卡用户手册:[3]
阅读量:37
猜你喜欢
乌龟的饲养方法
面试问题大全及答案大全
鲜花怎么养时间比较久
治牙疼最快的方法
手机网速太慢怎么办
手机大全
醒酒的最快方法
猪皮冻怎么做好吃
晒斑的去除自然方法
雀怎么组词
猜你喜欢
小孩头上长虱子怎么办
痔疮治疗方法
途锐怎么样
对象不支持此属性或方法
黑猫男友的宠爱方法
移动puk码解锁方法
炒芹菜怎么做好吃
炸酥肉的家常做法
歌曲大全100首老歌
魔方还原方法