指南经验网
首页
美食营养
生活百科
知识问答
生活知识
返回
指南经验网
首页
美食营养
游戏数码
手工爱好
生活知识
生活百科
健康养生
运动户外
职场理财
情感交际
母婴教育
时尚美容
知识问答
更多知识
搜索
BE-1214M H.264 百万网路摄影机中文操作手册:[1]
2026-04-19 07:43:32
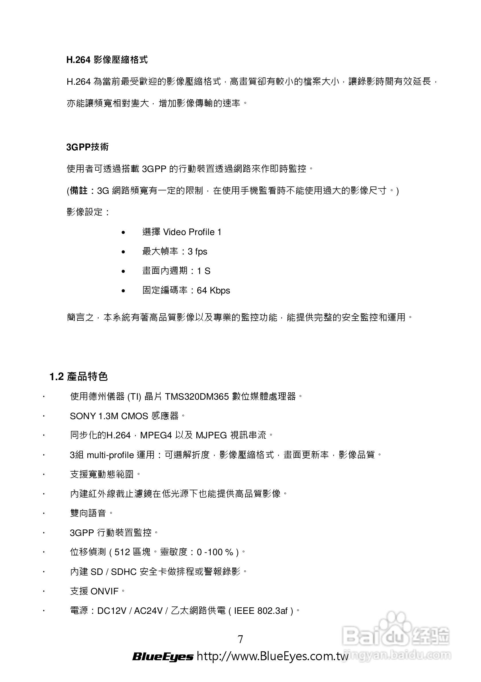
本篇为《BE-1214M H.264 百万网路摄影机中文操作手册》,主要介绍该产品的使用方法以及常见故障解决方案。
(共篇)
下一篇:
相关推荐
BE-1214M H.264 百万网路摄影机中文操作手册:[10]
阅读量:107
BE-1212M H.264 百万网路摄影机中文操作手册:[1]
阅读量:187
BE-1212M H.264 百万网路摄影机中文操作手册:[3]
阅读量:183
BE-1212M H.264 百万网路摄影机中文操作手册:[9]
阅读量:118
BE-1212M H.264 百万网路摄影机中文操作手册:[5]
阅读量:185
猜你喜欢
对偶句大全
广州白云山怎么去
三角函数公式大全
怎么下载facebook
鸡爪怎么做好吃
双面打印怎么放纸
菜谱大全
茄子怎么做好吃
熬中药的正确方法
家常豆腐
猜你喜欢
滤泡性咽炎治疗方法
强迫症最佳治疗方法
怎么会得痔疮
面试问题大全及答案大全
清蒸鲤鱼的家常做法
健身怎么吃
减肥最快的方法
水豆腐的家常做法
干锅虾的家常做法
表白方法