指南经验网
首页
美食营养
生活百科
知识问答
生活知识
返回
指南经验网
首页
美食营养
游戏数码
手工爱好
生活知识
生活百科
健康养生
运动户外
职场理财
情感交际
母婴教育
时尚美容
知识问答
更多知识
搜索
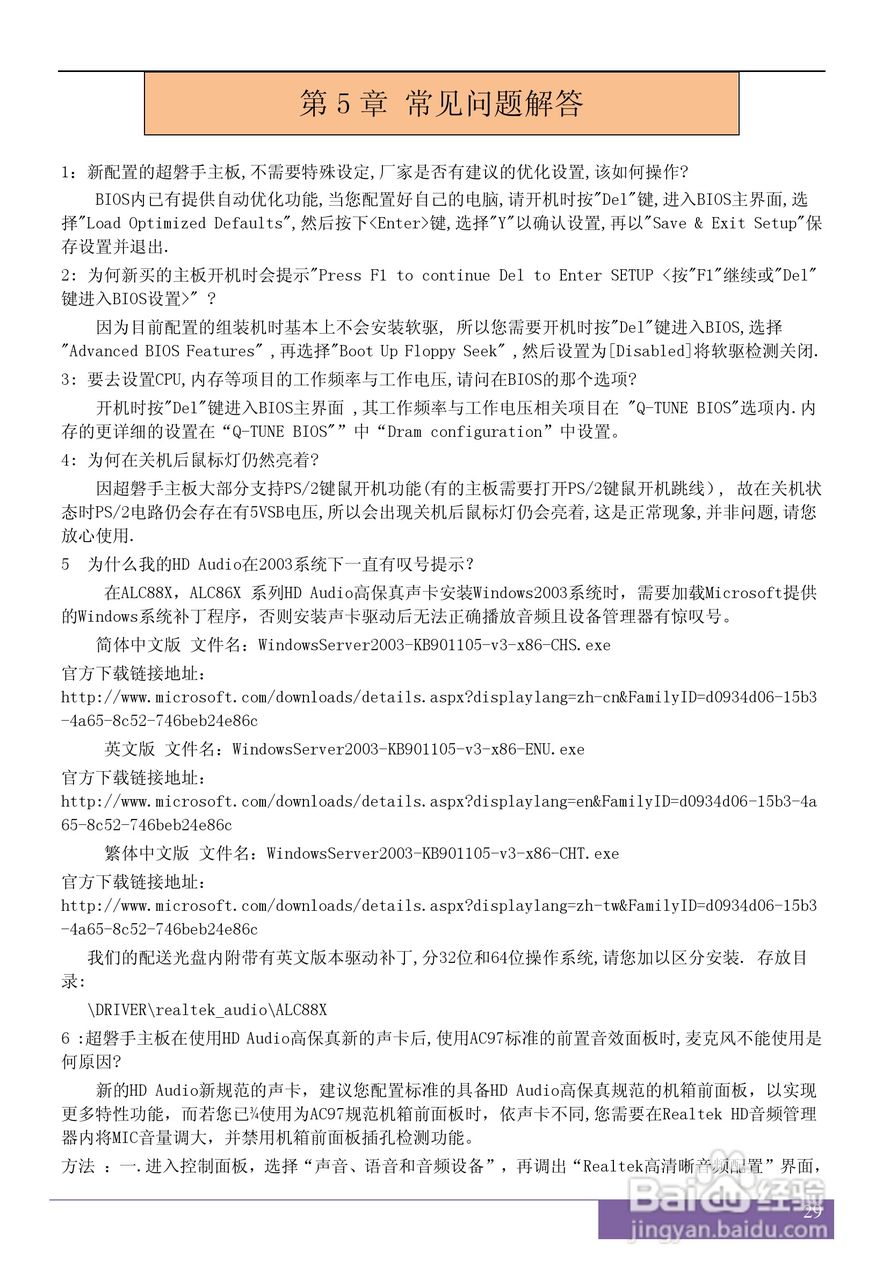
磐正AF520J V40型主板说明书:[4]
2026-04-21 22:17:08
本篇为《磐正AF520J V40型主板说明书》,主要介绍该产品的使用方法以及常见故障解决方案。
(共篇)
上一篇:
相关推荐
磐正AF520J V40型主板说明书:[3]
阅读量:112
主板电源线怎么接组装电脑电源线接法
阅读量:85
磐正AF520J V40型主板说明书:[2]
阅读量:184
磐正AF520J V40型主板说明书:[1]
阅读量:177
磐正AGF68 V40型主板说明书:[4]
阅读量:182
猜你喜欢
bd是什么意思
什么是万维网
干饭是什么意思
只可意会不可言传的意思
什么叫微商
伯乐是什么意思
苹果醋有什么作用
茶叶的作用
wps是什么意思
人设是什么意思
猜你喜欢
live是什么意思
baby是什么意思英文
刻舟求剑的意思
苹果越狱什么意思
什么是交通肇事罪
倘若的意思
送男人什么礼物最好
海狗油的功效与作用
ops是什么意思
while是什么意思