指南经验网
首页
美食营养
生活百科
知识问答
生活知识
返回
指南经验网
首页
美食营养
游戏数码
手工爱好
生活知识
生活百科
健康养生
运动户外
职场理财
情感交际
母婴教育
时尚美容
知识问答
更多知识
搜索
BE-1214M H.264 百万网路摄影机中文操作手册:[4]
2026-04-19 02:36:48
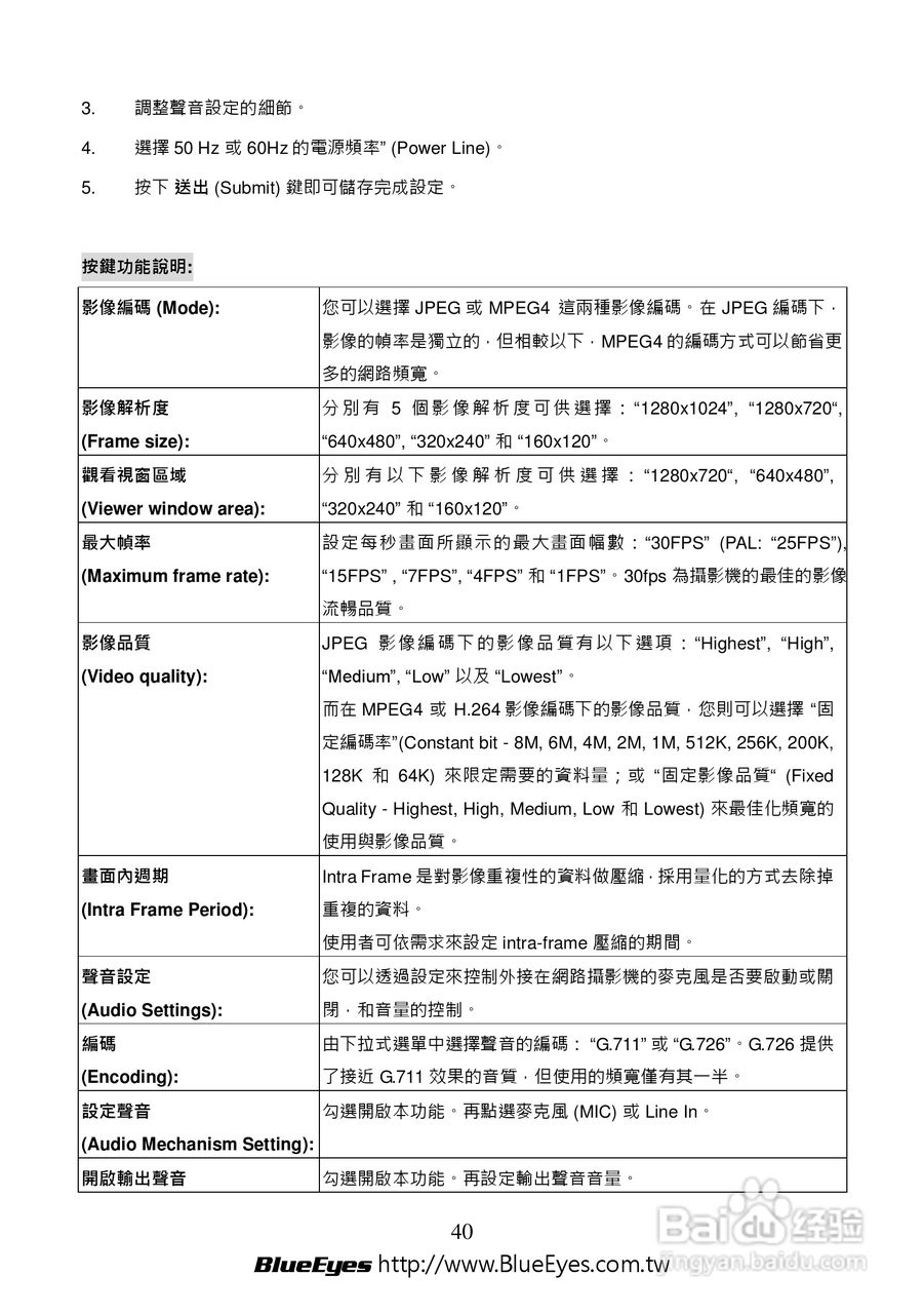
本篇为《BE-1214M H.264 百万网路摄影机中文操作手册》,主要介绍该产品的使用方法以及常见故障解决方案。
(共篇)
上一篇:
|
下一篇:
相关推荐
BE-1214M H.264 百万网路摄影机中文操作手册:[10]
阅读量:127
BE-1212M H.264 百万网路摄影机中文操作手册:[4]
阅读量:90
BE-1212M H.264 百万网路摄影机中文操作手册:[10]
阅读量:36
BE-1212M H.264 百万网路摄影机中文操作手册:[8]
阅读量:96
BE-1212M H.264 百万网路摄影机中文操作手册:[9]
阅读量:188
猜你喜欢
生活告诉我作文
四不放过原则是什么
如何找客户
福州到平潭岛怎么坐车
如何做面包
远古悠然生活
北宋生活顾问
如何治疗阳痿
特级生活片
平静的生活
猜你喜欢
如何申请网站
杨光的快乐生活5
cf手游怎么刷枪
r是什么牌子车
如何治疗阳痿
怎么练人鱼线
手机没声音了怎么修复
两杠两星是什么军衔
苹果如何连接电脑
赤月峡谷怎么走