指南经验网
首页
美食营养
生活百科
知识问答
生活知识
返回
指南经验网
首页
美食营养
游戏数码
手工爱好
生活知识
生活百科
健康养生
运动户外
职场理财
情感交际
母婴教育
时尚美容
知识问答
更多知识
搜索
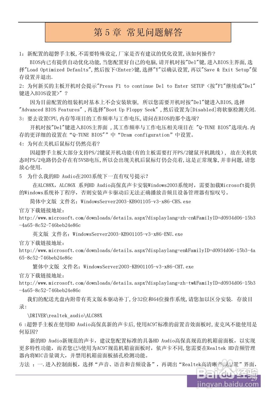
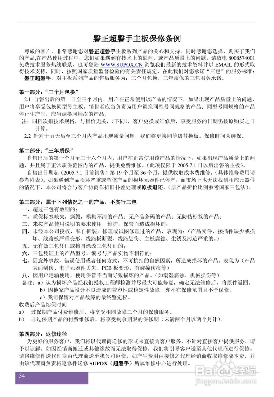
磐正AF520I V60型主板说明书:[4]
2026-04-21 22:25:02
本篇为《磐正AF520I V60型主板说明书》,主要介绍该产品的使用方法以及常见故障解决方案。
(共篇)
上一篇:
相关推荐
磐正AF520I V60型主板说明书:[3]
阅读量:172
磐正AF520I V40型主板说明书:[4]
阅读量:80
磐正AF520I V40型主板说明书:[3]
阅读量:194
磐正AF520I V40型主板说明书:[2]
阅读量:152
主板电源线怎么接组装电脑电源线接法
阅读量:59
猜你喜欢
一个角一个斗是什么字
无纺布是什么材料做的
呵呵是什么意思
什么是真正的朋友
阿胶是什么做的
菩提心是什么意思
fall什么意思
什么动物没有方向感
ice是什么意思
fast是什么意思
猜你喜欢
汽车水箱加什么水
技校有什么专业
留什么给你吉他谱
lol什么意思
2月29日是什么星座
为老不尊是什么意思
女生的胸长什么样
极兔速递属于什么快递公司
电脑花屏是什么原因
weather是什么意思