指南经验网
首页
美食营养
生活百科
知识问答
生活知识
返回
指南经验网
首页
美食营养
游戏数码
手工爱好
生活知识
生活百科
健康养生
运动户外
职场理财
情感交际
母婴教育
时尚美容
知识问答
更多知识
搜索
优派VNB101P笔记本电脑使用说明书:[2]
2026-04-18 08:52:25
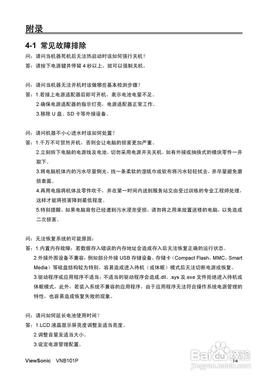
本篇为《优派VNB101P笔记本电脑使用说明书》,主要介绍该产品的使用方法以及常见故障解决方案。
(共篇)
下一篇:
相关推荐
优派VNB101笔记本电脑使用说明书:[2]
阅读量:195
ViewSonic VNB107迷你笔记型电脑使用说明书:[2]
阅读量:64
笔记本电脑如何连接wifi
阅读量:91
ACER Aspire V5-1 笔记本电脑说明书:[3]
阅读量:117
ACER Aspire V5-1 笔记本电脑说明书:[4]
阅读量:90
猜你喜欢
赵丽宏简介
成都周边旅游攻略
电脑定时开机怎么设置
东乡族简介
晚上吃什么可以减肥
南京二日游攻略
旅行攻略
减肥舞
未上锁的房间攻略
红烧肉做法
猜你喜欢
云和山的彼端攻略
凄风谷地攻略
u盘中病毒了怎么办
长筒靴搭配
健阳片效果怎么样
拒收的快递怎么处理
运动裤搭配
西服搭配
减肥专家
红烧羊肉的家常做法