指南经验网
首页
美食营养
生活百科
知识问答
生活知识
返回
指南经验网
首页
美食营养
游戏数码
手工爱好
生活知识
生活百科
健康养生
运动户外
职场理财
情感交际
母婴教育
时尚美容
知识问答
更多知识
搜索
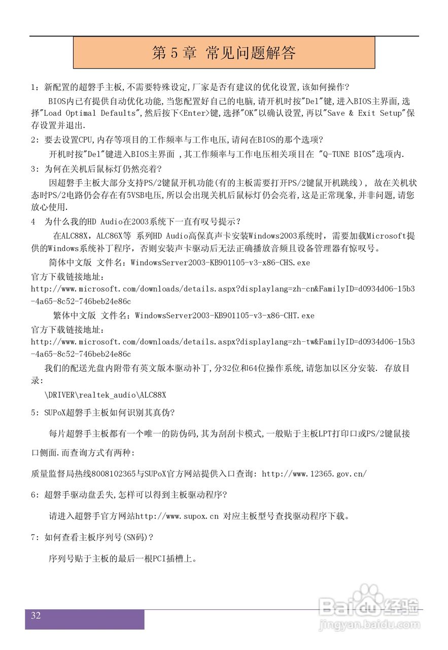
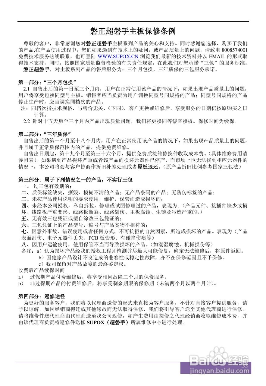
磐正5G41型主板说明书:[4]
2026-04-17 04:29:53
本篇为《磐正5G41型主板说明书》,主要介绍该产品的使用方法以及常见故障解决方案。
(共篇)
上一篇:
相关推荐
HD Tune Pro中如何检测无法校正扇区计数
阅读量:85
笔记本大作战:[1]给华硕N75SL添加一块新硬盘
阅读量:55
文件夹中毒都变成了exe文件怎么办,找回文件
阅读量:110
Windows7的VHD妙用:给系统做个双保险
阅读量:165
如何关闭360安全卫士漏洞修复?
阅读量:35
猜你喜欢
fiting什么意思
fob是什么意思
惠存的意思
qt是什么意思
有什么书值得一看
burst是什么意思
祝福新人的唯美句子
立冬和冬至什么区别
矜持不苟的意思是什么
become的意思
猜你喜欢
祝福红城
国际法庭设在什么地方
男士鞋子什么牌子好
besides是什么意思
有什么玄幻小说好看
基膜什么牌子好
嘿嘿是什么意思
admire是什么意思
词不达意的意思
自行车头盔什么牌子好