指南经验网
首页
美食营养
生活百科
知识问答
生活知识
返回
指南经验网
首页
美食营养
游戏数码
手工爱好
生活知识
生活百科
健康养生
运动户外
职场理财
情感交际
母婴教育
时尚美容
知识问答
更多知识
搜索
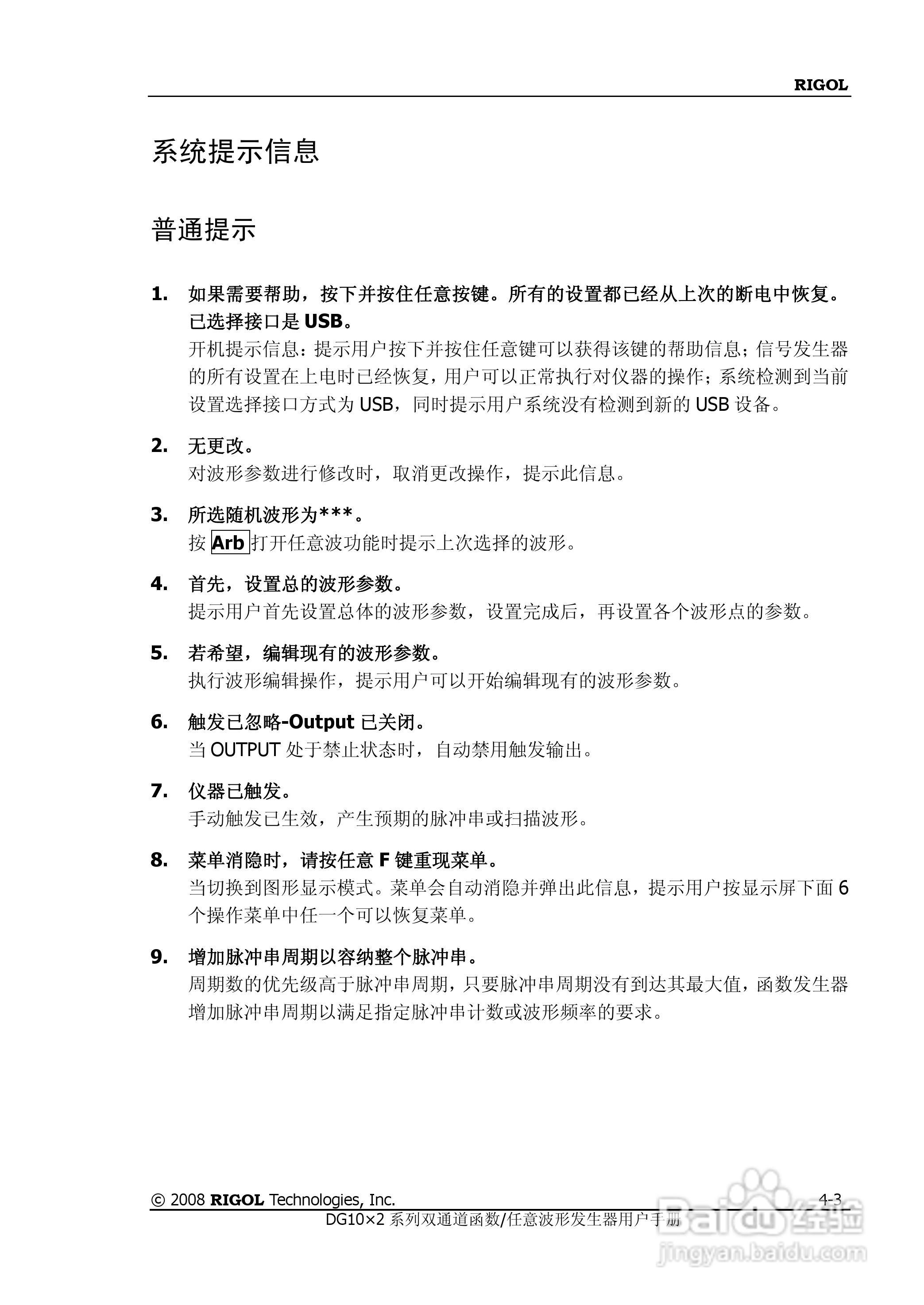
DG1012函数/任意波形发生器使用说明书:[12]
2026-04-18 03:11:08
本篇为《DG1012函数/任意波形发生器使用说明书》,主要介绍该产品的使用方法以及常见故障解决方案。
(共篇)
上一篇:
|
下一篇:
相关推荐
哪些东西不能共用
阅读量:122
带隐形眼镜会头晕吗
阅读量:143
茶叶怎样利用微波进行了快速杀青处理
阅读量:84
剪映如何参与我的毕业回忆专题
阅读量:22
新型冠状病毒如何鉴别
阅读量:153
猜你喜欢
孩子成绩差怎么办
生日邀请函怎么写
酸菜鱼火锅的做法
正宗重庆小面的做法
黄瓜为什么叫黄瓜
六福珠宝怎么样
花儿为什么这样红舞蹈
dear怎么读
口里发苦是怎么回事
苹果手机没有声音怎么回事
猜你喜欢
可乐排骨的家常做法
兴趣爱好怎么写
苹果手机怎么录屏
空调不制冷了怎么回事
手抓饼怎么做
韩束护肤品怎么样
qq怎么设置聊天背景
为什么什么乐
红烧羊肉的做法大全
苹果手机怎么分屏