指南经验网
首页
美食营养
生活百科
知识问答
生活知识
返回
指南经验网
首页
美食营养
游戏数码
手工爱好
生活知识
生活百科
健康养生
运动户外
职场理财
情感交际
母婴教育
时尚美容
知识问答
更多知识
搜索
TP-LINK TL-SF1024L交换机使用说明书:[3]
2026-04-18 01:58:49
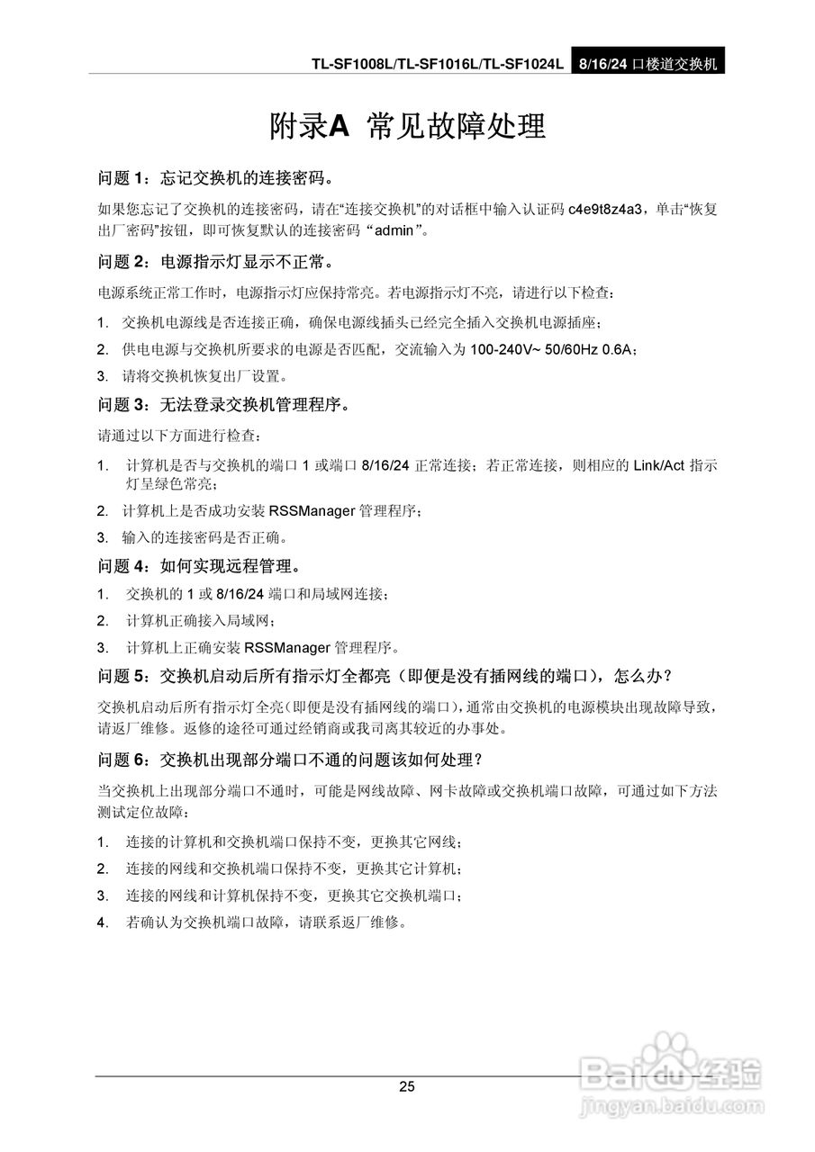
本篇为《TP-LINK TL-SF1024L交换机使用说明书》,主要介绍该产品的使用方法以及常见故障解决方案。
(共篇)
上一篇:
相关推荐
完美解码如何使用任务栏播放控制功能
阅读量:146
Windows Server 2008为拨入连接用户分配IP地址
阅读量:70
本地如何使用phpstudy环境搭建多站点
阅读量:78
怎么限制局域网网速
阅读量:33
无线路由器wds设置教程
阅读量:95
猜你喜欢
丁香的功效与作用
两面针的功效与作用
白果有什么功效
橄榄果的功效与作用
什么是股票投资
养血清脑颗粒的功效与作用
议论文开头的作用
物流知识
阴霾什么意思
什么叫阴吹
猜你喜欢
益智仁的功效与作用
消防安全知识内容
维生素e乳膏的作用及功效
爆菊花什么意思
校园运动会广播稿
什么是兼容模式
运动员代表讲话
什么叫黄褐斑
针灸的作用
荞麦面的功效与作用