指南经验网
首页
美食营养
生活百科
知识问答
生活知识
返回
指南经验网
首页
美食营养
游戏数码
手工爱好
生活知识
生活百科
健康养生
运动户外
职场理财
情感交际
母婴教育
时尚美容
知识问答
更多知识
搜索
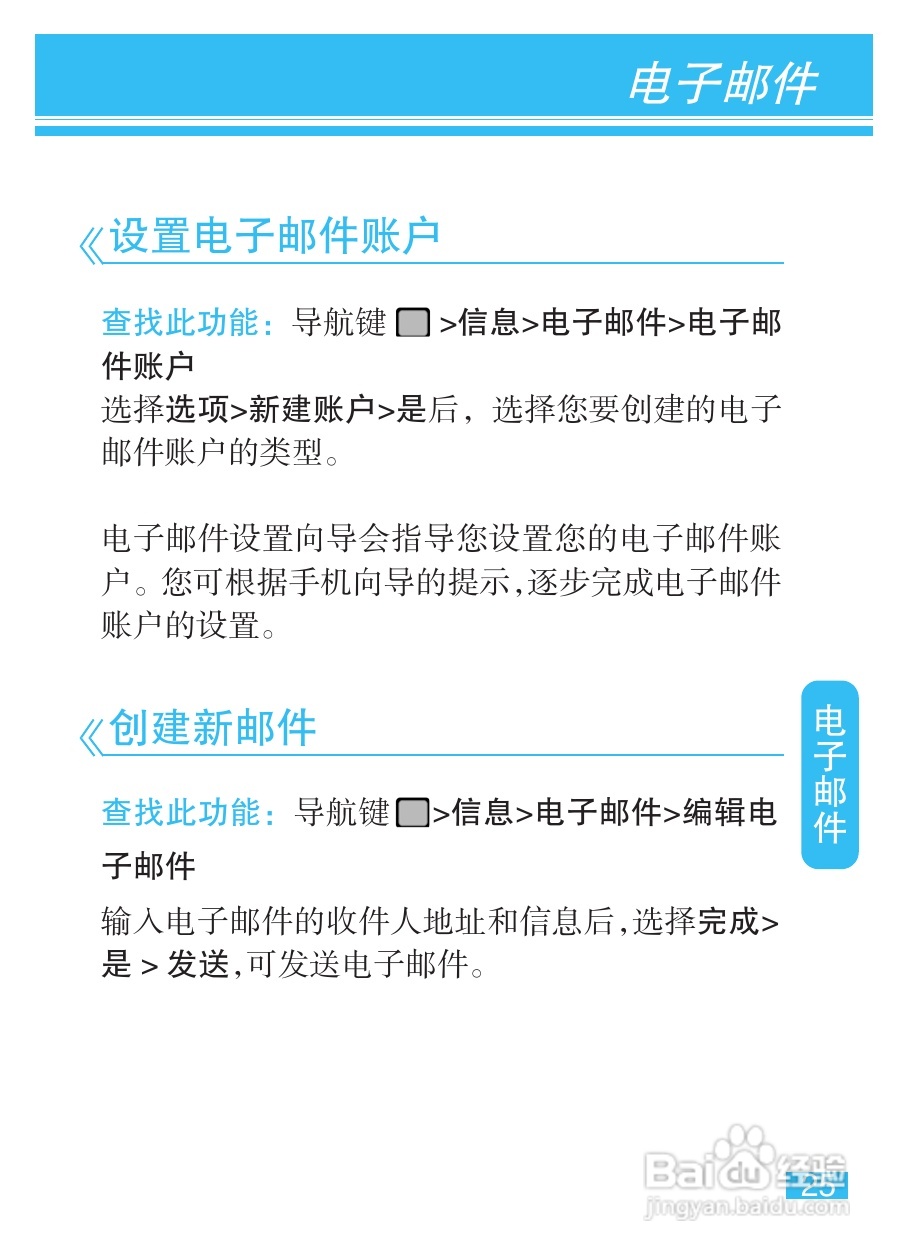
摩托罗拉EX211手机使用说明书:[3]
2026-04-19 02:20:02
(共篇)
上一篇:
|
下一篇:
相关推荐
摩托罗拉EX211手机使用说明书:[6]
阅读量:94
摩托罗拉gp328写频教程
阅读量:98
摩托罗拉EX211手机使用说明书:[5]
阅读量:33
摩托罗拉EX210手机使用说明书:[3]
阅读量:118
摩托罗拉EX223手机使用说明书:[3]
阅读量:97
猜你喜欢
炒白萝卜怎么做好吃
aux接口怎么用
足三里怎么找
工程图纸怎么看
一帆风顺的养殖方法
北京城市学院怎么样
旗袍怎么穿
手擀面怎么做好吃
尿道炎是怎么引起的
大连有什么好吃的
猜你喜欢
穿越火线怎么鬼跳
瞬狙怎么练
abab式词语大全
婴儿有痰怎么办
汗斑的最佳治疗方法
蛇胆疮怎么治
扇贝怎么洗
邪恶少女漫画大全
红烧鲅鱼的家常做法
恢复视力方法