指南经验网
首页
美食营养
生活百科
知识问答
生活知识
返回
指南经验网
首页
美食营养
游戏数码
手工爱好
生活知识
生活百科
健康养生
运动户外
职场理财
情感交际
母婴教育
时尚美容
知识问答
更多知识
搜索
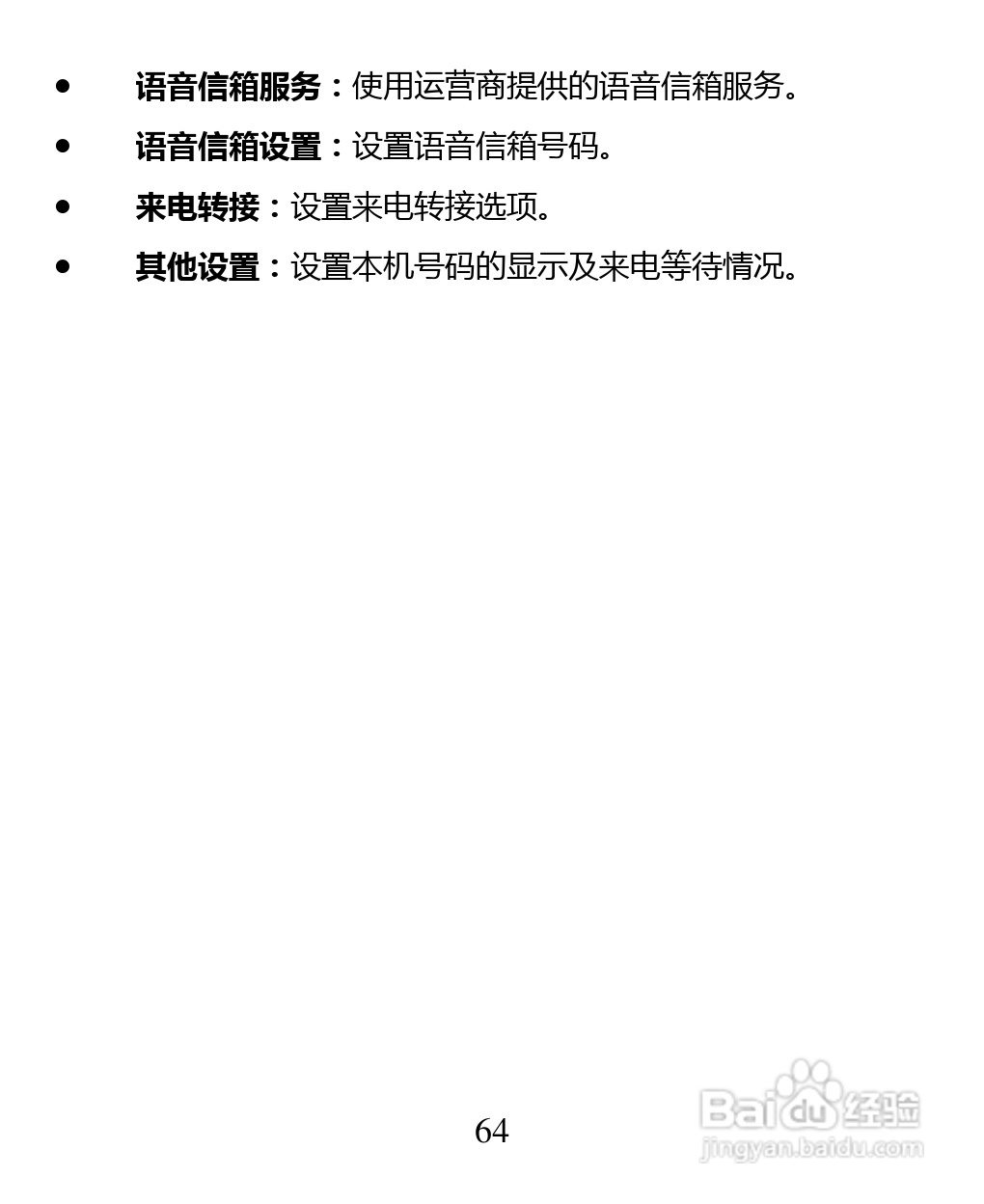
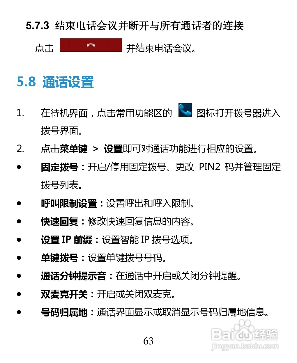
中兴 ZTE U880F手机说明书:[7]
2026-04-19 21:18:22
(共篇)
上一篇:
|
下一篇:
相关推荐
中兴 ZTE U880F手机说明书:[17]
阅读量:47
中兴 ZTE U880F手机说明书:[12]
阅读量:145
中兴 ZTE U880F手机说明书:[15]
阅读量:104
U880F手机如何线刷?
阅读量:147
手机如何查看已连接wifi的密码
阅读量:83
猜你喜欢
为什么脸上会长痤疮
生理盐水怎么配
侉怎么读
扁桃体肿大怎么办
德邦物流怎么收费
天空为什么是蓝的
移动怎么查话费
手机进水怎么办
为什么地球是圆的
孕妇为什么不能吃山楂
猜你喜欢
山竹怎么吃
excel怎么合并单元格
tp-link路由器怎么设置
大脑供血不足怎么办
怎么鉴别翡翠
陈数为什么不能生育
顺丰保价费怎么算
阳光保险怎么样
为什么一进去就想射
那么爱你为什么