指南经验网
首页
美食营养
生活百科
知识问答
生活知识
返回
指南经验网
首页
美食营养
游戏数码
手工爱好
生活知识
生活百科
健康养生
运动户外
职场理财
情感交际
母婴教育
时尚美容
知识问答
更多知识
搜索
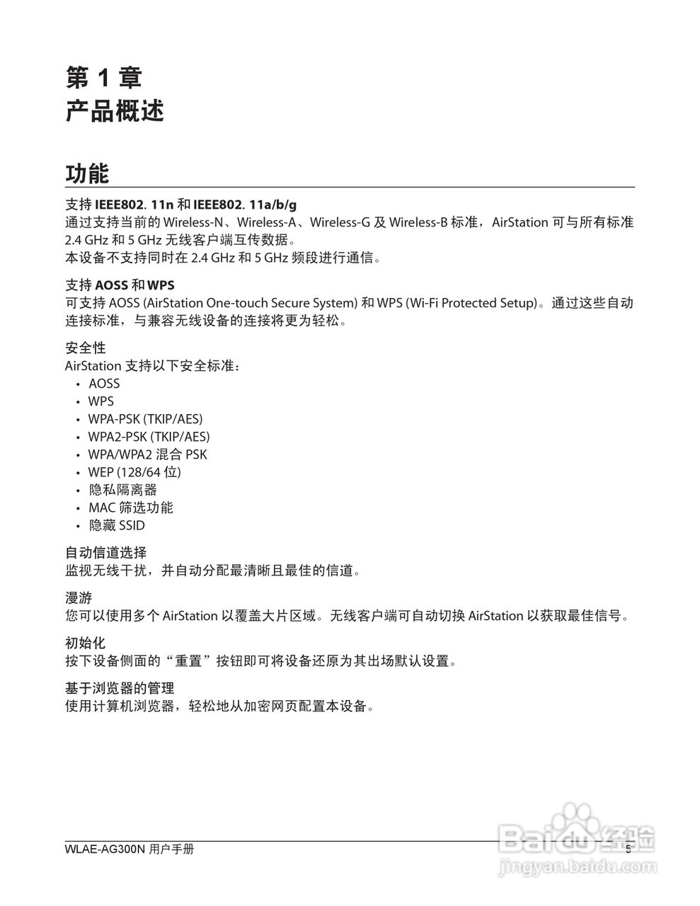
美禄可WLAE-AG300N-CH 300Mbps双频无线以太网转换器用:[1]
2026-04-19 20:15:19
本篇为《美禄可WLAE-AG300N-CH 300Mbps双频无线以太网转换器用》,主要介绍该产品的使用方法以及常见故障解决方案。
(共篇)
下一篇:
相关推荐
以太网怎么连接路由器
阅读量:183
美禄可WLI-UC-GNHP无线网卡用户手册:[4]
阅读量:140
美禄可WLI-CB-G300HP 无线网卡用户手册:[1]
阅读量:152
美禄可WLI-CB-G300HP 无线网卡用户手册:[3]
阅读量:26
美禄可WLI-CB-G300HP 无线网卡用户手册:[4]
阅读量:118
猜你喜欢
一个新手怎么做直播
男人肾虚怎么办
馅饼怎么和面
怡口净水器怎么样
栗子怎么煮好吃又好剥皮
弋怎么读
火怎么画
网线怎么接
调侃怎么读
康佳电视怎么投屏
猜你喜欢
小肚子隐隐作痛怎么回事
贵妇膏怎么用
师傅的老公怎么称呼
婉儿怎么飞
电脑怎么设置密码锁屏
啫喱怎么用
maths怎么读
ins怎么下载
怎么注册电子邮箱
笔记本电脑亮度怎么调