指南经验网
首页
美食营养
生活百科
知识问答
生活知识
返回
指南经验网
首页
美食营养
游戏数码
手工爱好
生活知识
生活百科
健康养生
运动户外
职场理财
情感交际
母婴教育
时尚美容
知识问答
更多知识
搜索
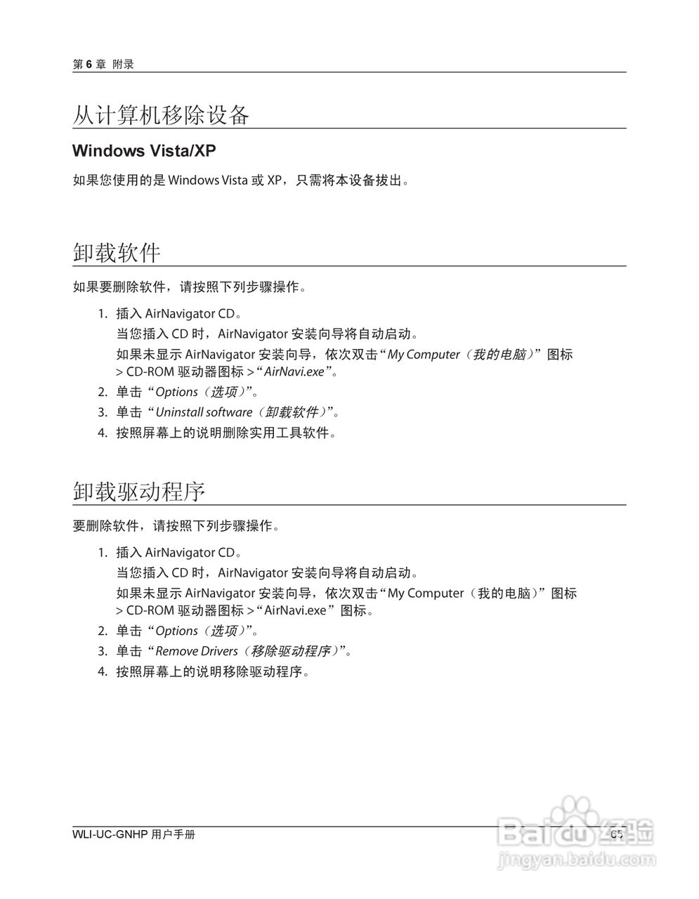
美禄可WLI-UC-GNHP无线网卡用户手册:[7]
2026-04-19 07:11:39
本篇为《美禄可WLI-UC-GNHP无线网卡用户手册》,主要介绍该产品的使用方法以及常见故障解决方案。
(共篇)
上一篇:
相关推荐
无线网卡怎么收费
阅读量:103
美禄可WLI-CB-G300HP 无线网卡用户手册:[4]
阅读量:140
美禄可WLI-CB-G300HP 无线网卡用户手册:[5]
阅读量:189
美禄可WLI-CB-G300HP 无线网卡用户手册:[7]
阅读量:57
美禄可WLI2-CB-G300N网卡安装手册:[1]
阅读量:116
猜你喜欢
烧烤图片大全
凤凰传奇歌曲大全
表情包意思图片大全
鲢鱼的做法大全
挖掘机工作视频大全
电视剧古装大全
魔兽世界外域怎么去
菜椒的做法大全
新陈代谢不好怎么办
鬼片大全电影
猜你喜欢
庐剧大全
杨丽萍舞蹈视频大全
奥特曼游戏大全
补肾中药大全
小学语文知识大全
美国电影大全
色带怎么换
龙的图片大全
青春之歌简介
吉他六线谱怎么看